首页 初二试题 2025海淀初二(下)期末语文试题及答案

2025海淀初二(下)期末语文试题及答案

2025年北京各区初二(下)期末考已陆续开始进行,北达教研组整理了2025海淀初二(下)期末语文试题及答案,分享给大家。 2025北达中考复读全日制,应届生全日制,外地回京全日制采…

2025年北京各区初二(下)期末考已陆续开始进行,北达教研组整理了2025海淀初二(下)期末语文试题及答案,分享给大家。


2025北达中考复读全日制,应届生全日制,外地回京全日制采取择优录取原则。咨询电话:400-6168-182    010-62526900


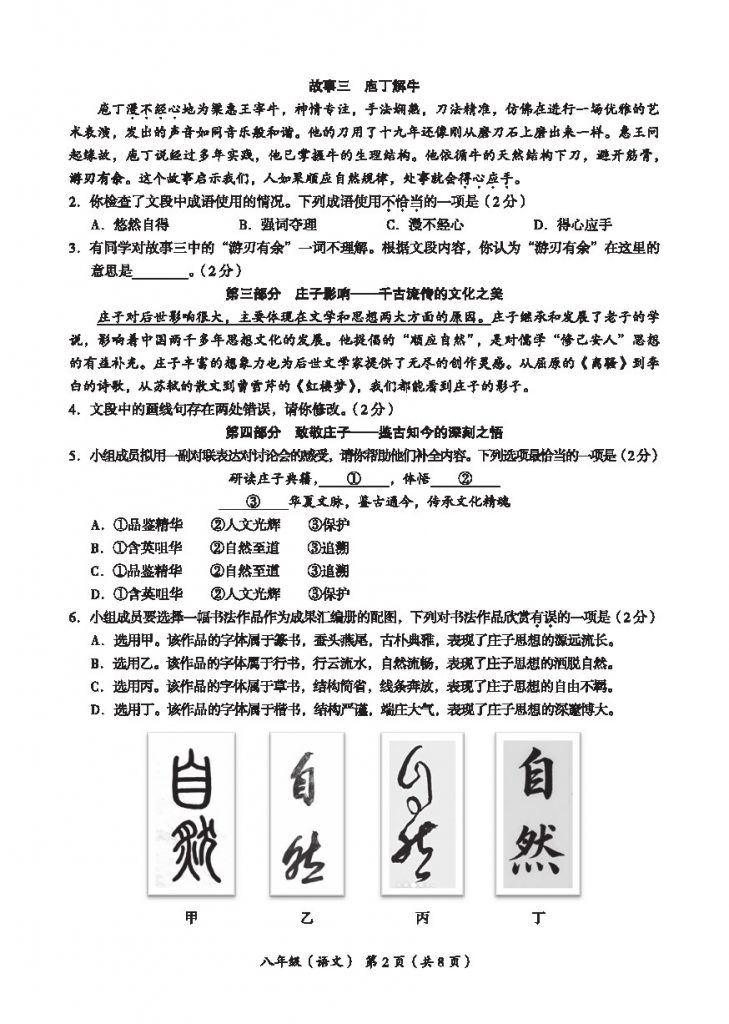
试题预览:

试题下载http://365.beijing518.com/12865.html

上一篇
下一篇

为您推荐

Baidu
map