首页 中学资讯 北京初三一模vs二模难度对比→平均分76.2!

北京初三一模vs二模难度对比→平均分76.2!

以海淀区为例,去年一模数学优秀率为31.26%,平均分76.2,有学生表示:26、27在出题形式上都有一些陌生感,28难度轨迹特别复杂有难度。 北达教研组收集整理了北京回民学校20…

以海淀区为例,去年一模数学优秀率为31.26%,平均分76.2,有学生表示:26、27在出题形式上都有一些陌生感,28难度轨迹特别复杂有难度。

北达教研组收集整理了北京回民学校2025初三零模数学试题,分享给大家,快来下载复习吧。


北京北达全日制学校,中高考复读,外地回京中高考 电话咨询:400-6168182 010-62526900


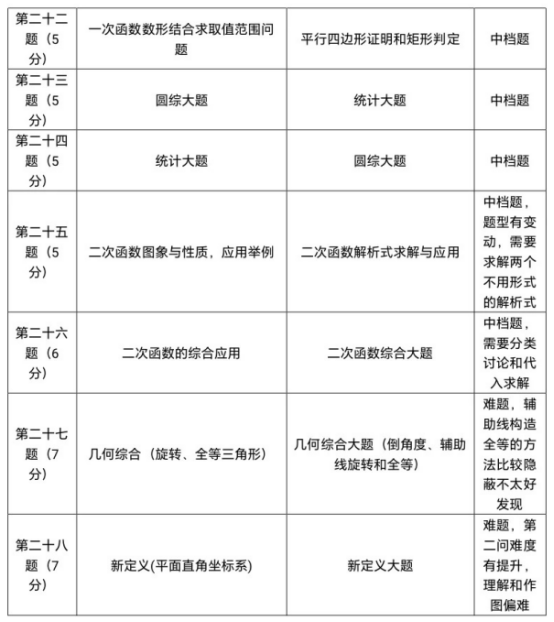
对比一模二模题型后,也不难看出:后三道大题思维深度与复杂度中规中矩,但难度分布改变,整体难度前移,中等难度题目阅读量显著增大。

目前距离一模、期中考试不足2周,能利用数学成绩拉高成绩区分度的学生,在区排、签约硬门槛前才更具竞争实力。

 

上一篇
下一篇

为您推荐

Baidu
map