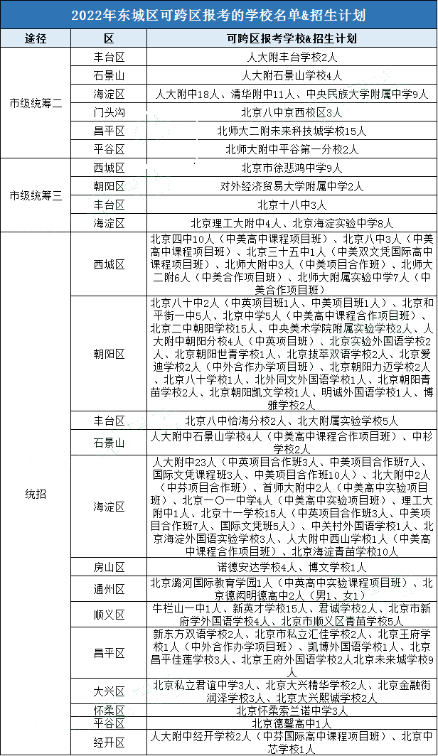
2022东城区可跨区报考的学校有哪些?升学途径是什么?北京北达教研组整理分享相关信息,供大家参考。
北达中考复读,回京,初一至初三应届全日制选拔通知
★京籍中复生,应届回京生,京籍初一至初三应届JD生,可办理学籍;非京籍初一至初三应届JD生。
★招生班级:鸿志班、笃学班、翰林班
★招生对象
京 籍 全 日制:中复生,京籍回京应届,初一至高初三应届JD生,可解决应届生学籍
非京籍全日制:外地初一至初二应届借读生
★目 标:人大附中、北大附中、清华附中、四中等重点高中。
★师 资:特聘海淀教师团队授课。
★上课地址
海淀校区:走读全日制为主
昌平校区:全封闭住宿军事化管理。
★咨询电话:400-6168-182 010-62526900

相关推荐:
2022年海淀区中招问答汇总
2022年门头沟区中招问答汇总
2022年石景山区中招问答汇总
2022年燕山区中招问答汇总
2022年丰台区中招问答汇总
2022年怀柔中招问答汇总
2022年密云中招问答汇总
2022年延庆区中招问答汇总
2022年昌平区中招问答汇总
2022年大兴区中招问答汇总
2022年密云区中招问答汇总
2022年怀柔区中招问答汇总
2022年通州区中招问答汇总
北师大附中 新初一 分班信息!
2022北京20+所初中中考成绩喜报多区汇总
北京2022中考成绩分数段及海淀区近3年录取分数线和排名!!!
最全:北京各区校2020-2021年中考录取分数线及区排名汇总!
中考喜报:北达全日制学校学生2022年中考成绩657,排名第一!
2022北京北达教育竞技俱乐部各校招生计划及招生简章汇总!
2022年各省市中考试题及答案汇总
2022年云南省中考试题及答案汇总
2022年福建省中考试题及参考答案汇总
2022年云南省昆明市中考试题及答案汇总
2022年吉林省各市县中考试题及答案汇总
2022年黑龙江省各市县中考试题及答案汇总
2022年辽宁省中考各地市试题及答案汇总
新疆维吾尔自治区2022年中考各科试题及参考答案
北京市2022年中考各科试题及参考答案汇总
海南省2022年中考各科试题及参考答案汇总
北京各区2022中考一模试卷及答案汇总
北京各区2022初三二模试卷及答案汇总
2021年北京各区初三一模试卷及答案汇总
2021年北京各区初三二模试卷及答案汇总
北京各区2021中考二模分类汇编汇总
2021北京名校初一下试题及答案汇总
2022北京名校初二下试题及答案汇总
2021北京名校初二下期中试题及答案汇总
2022北京名校初三下试题及答案汇总
2022中国及国外奥赛试题及答案汇总
2021年全国各省市中考英语试题及答案汇总(113份)
2021年全国各省市中考历史试题及答案汇总(79份)
2021全国各地中考化学试卷及解析100套汇总(学生版+教师版)
2021全国各地中考物理试卷及解析100套汇总(学生版+教师版)
2021全国各地中考数学试卷及解析122套汇总(学生版+教师版)
北京十年中考(2012-2021)新定义数学真题汇编
2021北京北达教育竞技俱乐部生物真题(含解析)
2021年中考语文真题分项汇编 (全国通用)
2021年北京市中考真题(逐题)深度解析
2021年北京市中考真题试卷及答案汇总
2020年北京市中考真题试卷及答案汇总
2019年北京市中考真题试卷及答案汇总
2022年全国部分省市中考一模试题及解析(随时更新)
北达2022中考外地回京全日制
1hth
北达中考全日制一对一
北达初中高中在线答疑
更多升学资讯,请扫码关注“北达看教育”微信公众号 咨询热线:400-6168182


