首页 高二资料 2025(黑吉辽内)高考地理真题及答案

2025(黑吉辽内)高考地理真题及答案

2025年全国各省市高考考试已结束,北达教研组整理了2025(黑吉辽内)高考地理真题及答案,详情如下: 2025北达高考复读全日制,应届生全日制,外地回京全日制采取择优录取原则。咨…

2025年全国各省市高考考试已结束,北达教研组整理了2025(黑吉辽内)高考地理真题及答案,详情如下:


2025北达高考复读全日制,应届生全日制,外地回京全日制采取择优录取原则。咨询电话:400-6168-182    010-62526900


试题下载:2025全国2卷高考试题及答案汇总

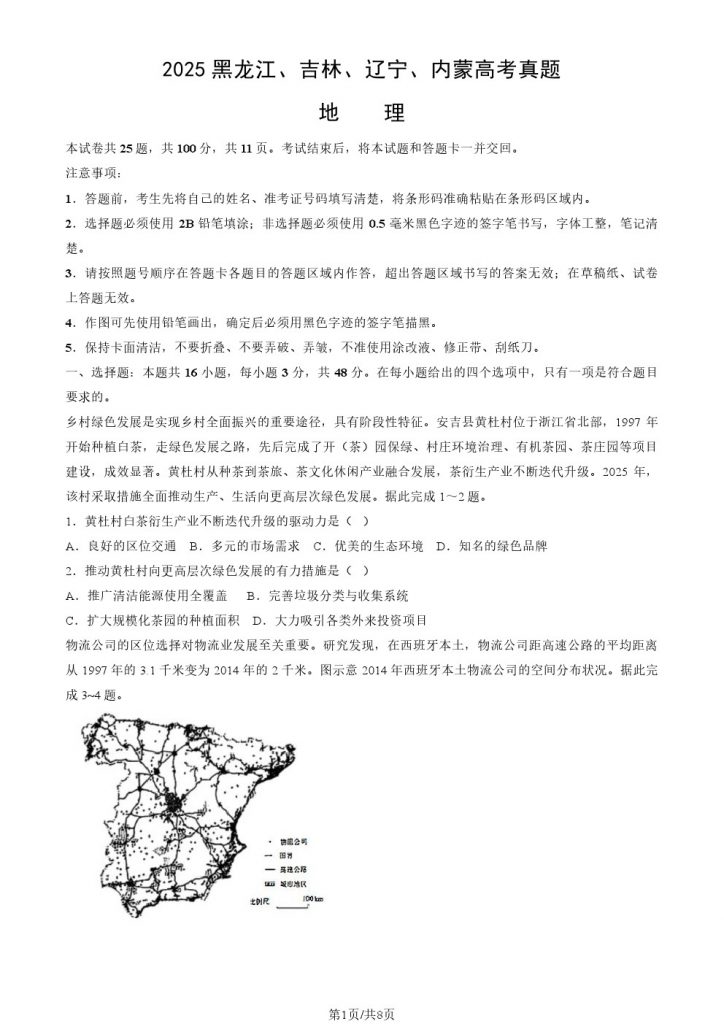
试题预览:

试题下载:http://365.beijing518.com/12718.html

上一篇
下一篇

为您推荐

Baidu
map