首页 高三资料 北京昌平2025高三二模历史试题及答案

北京昌平2025高三二模历史试题及答案

北京2025高三二模正在陆续进行中,为方便大家对答案、下载练习等,小编给大家搜集了北京昌平2025高三二模历史试题及答案,需要的小伙伴赶紧下载练习起来吧: 北京北达全日制学校,中高…

北京2025高三二模正在陆续进行中,为方便大家对答案、下载练习等,小编给大家搜集了北京昌平2025高三二模历史试题及答案,需要的小伙伴赶紧下载练习起来吧:


北京北达全日制学校,中高考复读,外地回京中高考 电话咨询:400-6168182 010-62526900


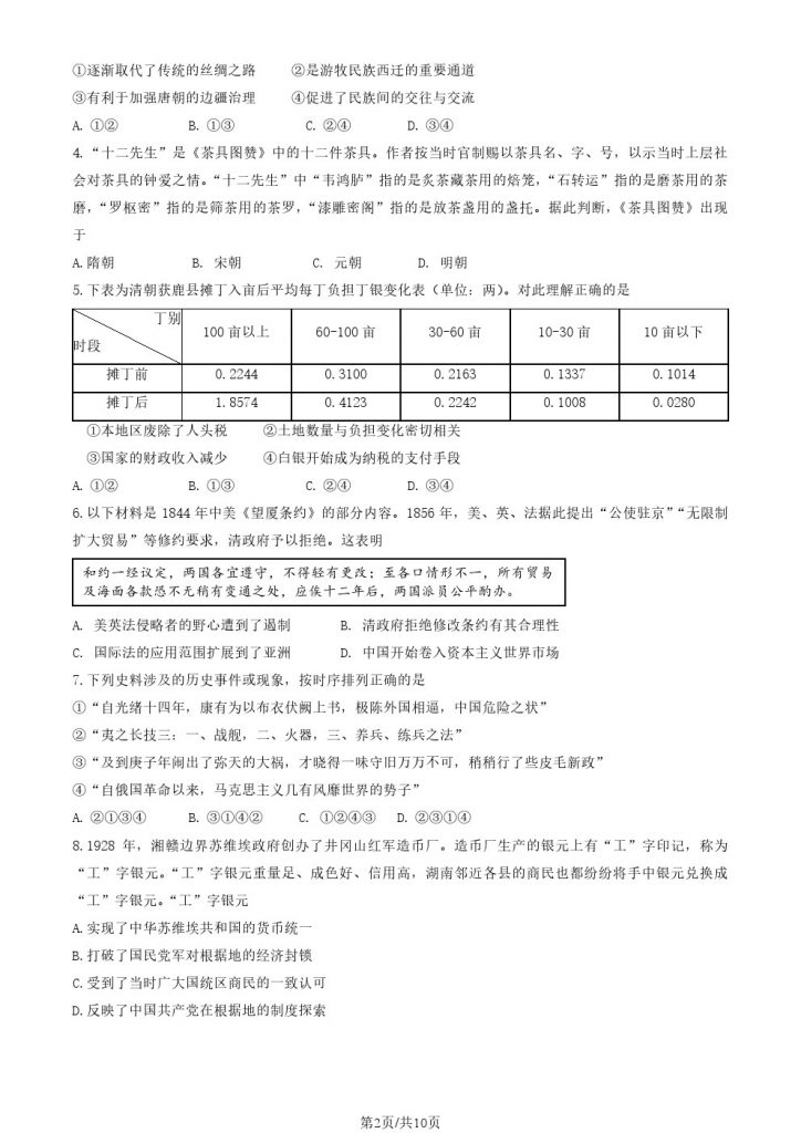
试题预览:

试题下载:http://365.beijing518.com/12271.html

 

上一篇
下一篇

为您推荐

Baidu
map