2024高考考试已结束,为了方便同学们查找高考试题及答案,我们特意整理了2024湖北高考化学试题及答案,分享给同学们。详情如下:
北京北达全日制学校:中高考复读,外地回京,艺考生文化课
★咨询电话:400-6168-182 010-62526900
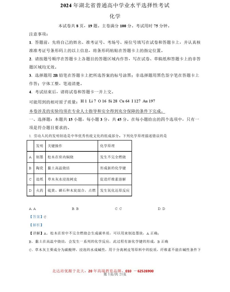
试题预览:

试题下载:365.beijing518.com/10825.html
试题推荐:
2024高考考试已结束,为了方便同学们查找高考试题及答案,我们特意整理了2024湖北高考化学试题及答案,分享给同学们。详情如下: 北京北达全日制学校:中高考复读,外地回京,艺考生文化课★咨询电话:400-616…
2024高考考试已结束,为了方便同学们查找高考试题及答案,我们特意整理了2024湖北高考化学试题及答案,分享给同学们。详情如下:
北京北达全日制学校:中高考复读,外地回京,艺考生文化课
★咨询电话:400-6168-182 010-62526900
试题预览:

试题下载:365.beijing518.com/10825.html
试题推荐: