中央民族大学2023年投档录取分数已陆续更新,北达复读学校整理了相关数录取数据,详情如下:
北达高中部:高复生,回京生,应届生,高一至高三寄宿招生简章
★京籍高考复读生,应届回京生,京籍高一至高三应届JD生,可办理学籍; 非京籍高一至高三应届JD生。
★招生班级:鸿志班、笃学班、翰林班
★招生对象
京籍全日制:高复生,京籍回京应届,高一至高高三应届JD生,可解决应届生学籍
非京籍全日制:外地高一至高二应届借读生
★目 标:北大清华等985,211院校
★师 资:海淀高中校长,教学管理,特邀海淀高考团队授课。
★上课地址
海淀校区:走读全日制为主
昌平校区:全封闭寄宿军事化管理。
★咨询电话:400-6168-182 010-62526900
进QQ群:868658724,获取最新高考试题答案、考试政策等信息

关注“北京高招在线”公众号,获取最新高考资讯
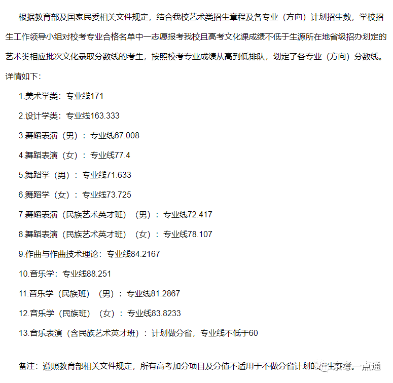
中央民族大学2023年投档录取分数线

相关推荐:
北京高考备考资料下载网入口>>>>>>>>>(点此进入)名校试题--试卷解析--最新试题--考点汇总--知识点讲解
试题推荐:

北达培优课程推荐:(报名热线:400-616818-2)

