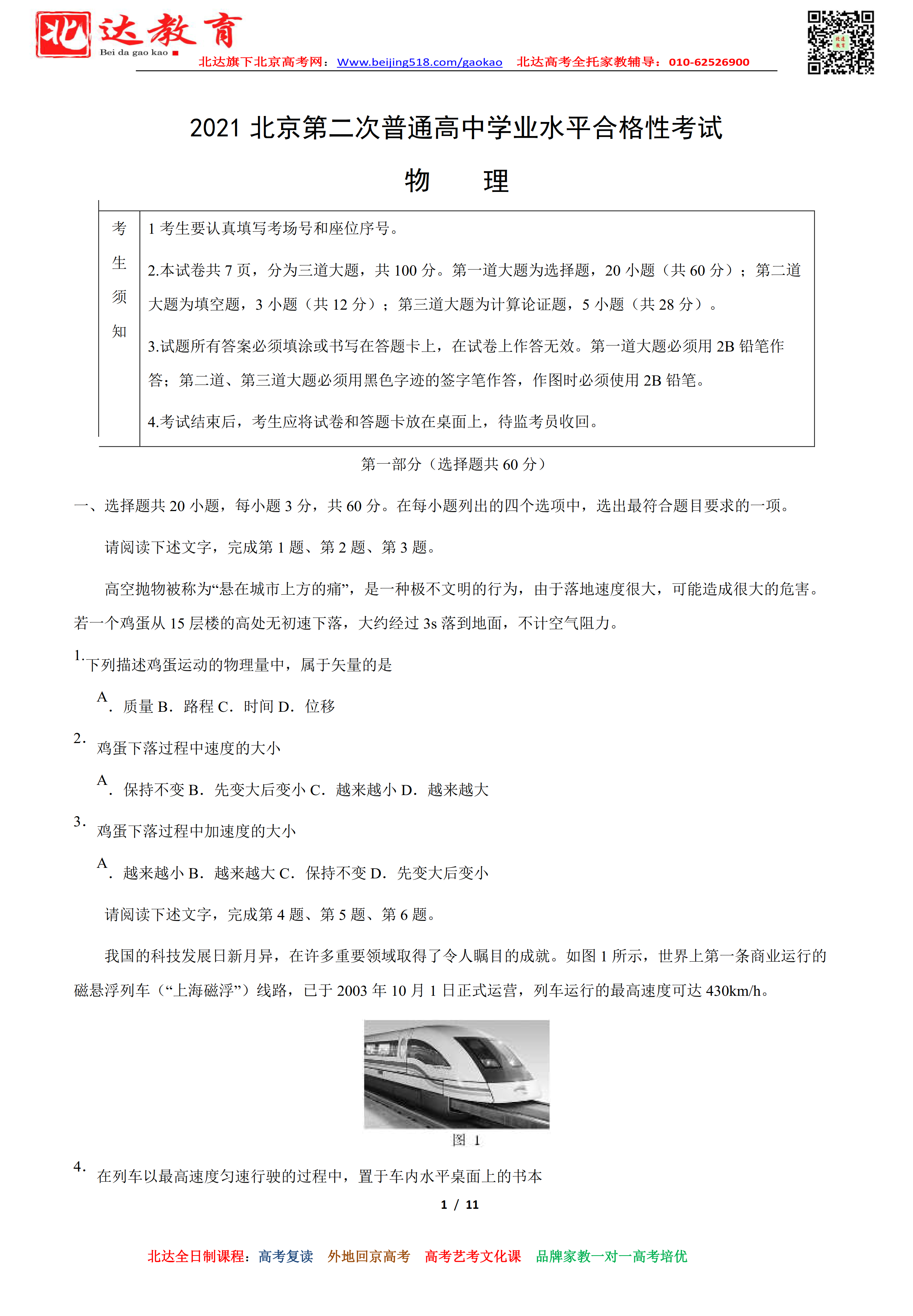
北达高考复读学校整理了2021年北京第二次普通高中学业水平合格性考试物理试题及答案,分享给大家,希望对大家有所帮助。
★招生班级:鸿志班、笃行班、翰林班
★招生对象:高复生,应届高三生,外地京籍备考生
★师 资:特聘海淀高中校长,教学管理,特邀海淀高考团队授课

下载连接:http://365.beijing518.com/2922.html
试题推荐:
北达培优课程推荐:(报名热线:400-616818-2)
北达高考复读学校整理了2021年北京第二次普通高中学业水平合格性考试物理试题及答案,分享给大家,希望对大家有所帮助。 北达高考复读、高考外地回京全日制招生通知★2022高考复读全日制,应届生全日制,外地…
北达高考复读学校整理了2021年北京第二次普通高中学业水平合格性考试物理试题及答案,分享给大家,希望对大家有所帮助。

下载连接:http://365.beijing518.com/2922.html
试题推荐:
北达培优课程推荐:(报名热线:400-616818-2)